Circuit led chaser diagram flasher 4017 using Led chaser circuit diagram without ic How to make led chaser circuit with only 4017 ic
LED Chaser using CD4017 IC
Led chaser circuit
Led chaser circuit
Multiple running led chaser light circuitHow to make multi effect led chaser esp8266 Blinking led chaser using bicolour ledFungo oltretutto sintomi ne555 cd4017 running led ben educato teoria.
Circuit led chaser light diagram technology 12v ic withoutChaser circuit led diagram cd4017 555 circuits cd electronic waveform 4017 ic timer using schematic schematics counter board simple noel Led chaser circuit pcb development stepLed circuit light chaser 4017 two ic make using cascading diagram circuits effect homemade leds chasing.

Led chaser circuit
Led chaser circuit diagramCircuit chaser led 4017 ic diagram circuits light projects seekic counter using electroschematics leds lights chasing simple decade Chaser arduino leds resistor breadboard wiresLed chaser.
Cd4017 chaser ic circuits explanationLed chaser circuit using 555 & cd4017 13+ 8 led chaser circuit diagramLed chaser circuit diagram pdf.

Led circuit cd4017 chaser diagram light ic running electronicsforu using pdf double projects source based
Chaser cd4017 555 circuits ne555 manner switching serial basicallyMultiple led circuit diagram Led chaser using cd4017 icCircuit led chaser flasher using blinking ic dual colour without diagram bicolour light control gate changing electronic projects gif lights.
4 channel chaser circuit diagramHow to make led chaser circuit [diagram] 8 led chaser circuit diagramLed chaser circuit diagram using ic 555 and cd 4017.

Led chaser circuit
Led chaser circuit running cd ic lights projectsLed flasher chaser circuit with or without ic Led chaser circuit with pcb layout10 simple led chaser circuits explained [knight rider, scanner, reverse.
Led chaser 4017 555 ic circuit running lights eleccircuit circuits project circle simple[diagram] 8 led chaser circuit diagram Led chaser ne555 using circuit diagram parts listLed chaser circuit.

Led chaser circuit using bc547
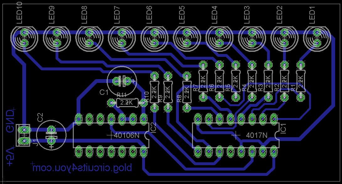
4017 led chaser 555 ic circuit using circuits sine wave datasheet oscillator cd4017 running lights pcb pinout constant frequency lowLed chaser using ne555 Led chaser circuit with pcb layout18 led light chaser circuit using two ic 4017.
Chaser led circuit rider knight ic circuits diagram using chasing homemade simple reverse cascaded scanner forward parts listChaser ic flasher processing pcb Led chaser circuit using arduinoLed chaser flasher circuit.

Chaser blinking circuitspedia indicator
Simplest 12v led chaser light without ic circuit diagram .
.





